教你勇者斗恶龙11S全部武器获取攻略。

nnthfnnthf游戏攻略2023-01-203150

勇者斗恶龙11S中有很多武器,那么这些武器都怎么获得呢?下面桃核教程就为大家详细的介绍一下,感兴趣的玩家一起来了解下吧!

勇者斗恶龙11S全部武器获取攻略 勇者斗恶龙11s武器收集大全

单手剑

勇者斗恶龙11S全部武器获取攻略 勇者斗恶龙11s武器收集大全

勇者斗恶龙11S全部武器获取攻略 勇者斗恶龙11s武器收集大全

勇者斗恶龙11S全部武器获取攻略 勇者斗恶龙11s武器收集大全

勇者斗恶龙11S全部武器获取攻略 勇者斗恶龙11s武器收集大全

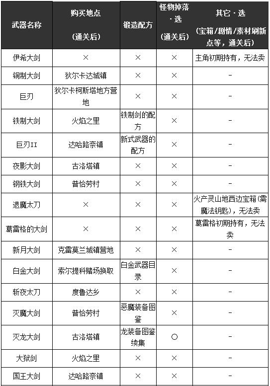
双手剑

勇者斗恶龙11S全部武器获取攻略 勇者斗恶龙11s武器收集大全

勇者斗恶龙11S全部武器获取攻略 勇者斗恶龙11s武器收集大全

短剑

勇者斗恶龙11S全部武器获取攻略 勇者斗恶龙11s武器收集大全

勇者斗恶龙11S全部武器获取攻略 勇者斗恶龙11s武器收集大全

勇者斗恶龙11S全部武器获取攻略 勇者斗恶龙11s武器收集大全

回旋镖

勇者斗恶龙11S全部武器获取攻略 勇者斗恶龙11s武器收集大全

勇者斗恶龙11S全部武器获取攻略 勇者斗恶龙11s武器收集大全

短仗

勇者斗恶龙11S全部武器获取攻略 勇者斗恶龙11s武器收集大全

勇者斗恶龙11S全部武器获取攻略 勇者斗恶龙11s武器收集大全

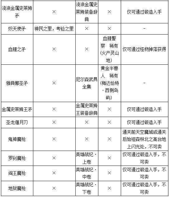
长矛

勇者斗恶龙11S全部武器获取攻略 勇者斗恶龙11s武器收集大全

勇者斗恶龙11S全部武器获取攻略 勇者斗恶龙11s武器收集大全

勇者斗恶龙11S全部武器获取攻略 勇者斗恶龙11s武器收集大全

勇者斗恶龙11S全部武器获取攻略 勇者斗恶龙11s武器收集大全

勇者斗恶龙11S全部武器获取攻略 勇者斗恶龙11s武器收集大全

勇者斗恶龙11S全部武器获取攻略 勇者斗恶龙11s武器收集大全

斧子

勇者斗恶龙11S全部武器获取攻略 勇者斗恶龙11s武器收集大全

勇者斗恶龙11S全部武器获取攻略 勇者斗恶龙11s武器收集大全

以上就是为玩家们分享的勇者斗恶龙11S全部武器获取攻略,更多攻略请关注桃核教程