分享艾尔登法环有哪些实用物品。

nnthfnnthf游戏攻略2019-10-183100

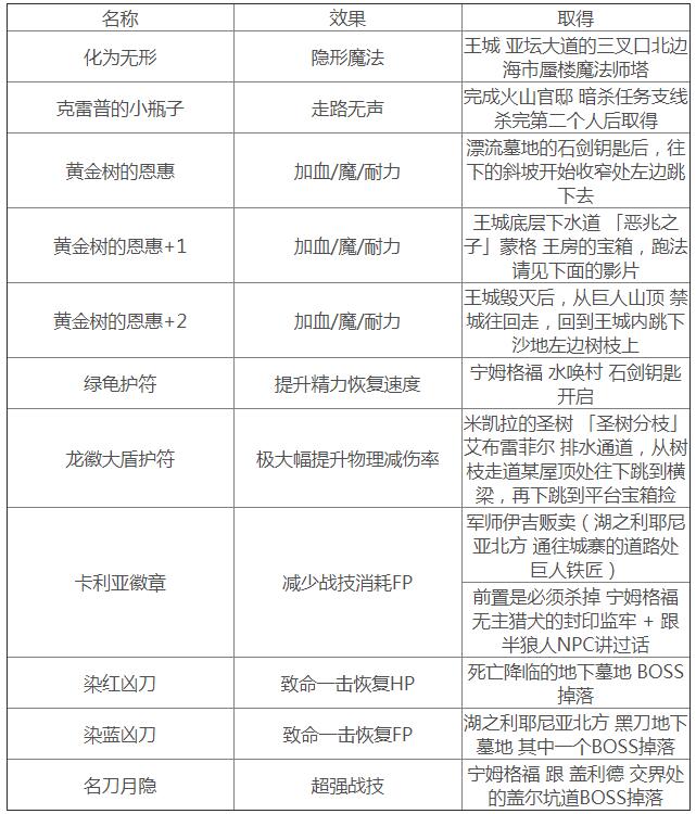
艾尔登法环中有许多实用的物品,很多玩家可能还不清楚具体有哪些,下面就为大家分享艾尔登法环实用物品一览,感兴趣的玩家不要错过哦!

艾尔登法环有哪些实用物品?艾尔登法环实用物品一览

艾尔登法环有哪些实用物品?艾尔登法环实用物品一览

希望这篇艾尔登法环实用物品一览能帮助到大家!更多攻略请关注桃核教程!