233乐园 v4.80.0.2-4808867
- 其他网游
- 7829
- 67.90 MB
- 中文
- 国产软件 / 其他网游
- 免费软件
- 2026-03-26 10:42:04
- 游戏厂商: -
- Android
- 2026-04-10 19:02
233乐国最新版2026其实就是233乐园,很多刚接触的朋友都会打错,它是一个可以在线玩游戏的云游戏盒子,不仅一些热门的手机热门游戏可以免费玩耍,还可以游玩电脑3A大作,有兴趣的玩家欢迎体验。
233乐国正版是款非常实用的游戏盒子,在这里我们为玩家提供更多游戏下载,超省流量,平台游戏,保障你的网路顺畅,让你在也别担心手机游戏会掉帧,网络不稳定的情况,提高和优化运行速度。
1、下载安装好软件后,完成实名认证后,来到软件主页面,在首页会给大家推荐超多的热门游戏,点击【即将上线】,就能了解近期即将上线的游戏详情,方便的大家获取最新的游戏动态,即使预约自己感兴趣的游戏;

2、不知道玩什么游戏的用户可以直接点击热游榜,查看当前最热的游戏,任何一款都不会出错;

3、在【社区】板块中,每款游戏都有自己专属的游戏圈,在这里用户大家可以了解该游戏最新的游戏资讯、视频、攻略以及各种游戏测试资格如何获取等信息,最新的一手游戏消息第一时间掌握;

4、随后点击下方的人物头像栏目,给大家提供了造物岛功能,用户可以自由的给角色捏脸、换装以及地图创作等,自由度超级高,还能叫上好友一起玩耍哦!

1、首先需要下载安装233乐园,进入软件之后,点击“我的”板块;

2、在这里点击“客服入口”;

3、选择充值问题;

4、如是未成年充值,则可以选择第一项“未成年充值退款”;

5、然后在微信搜索“龙威互动客服中心”公众号,关注;

6、关注之后选择“充值退款”,不要急着申请,可以先点击申请注意事项;

7、先在下面看看退款的注意事项;

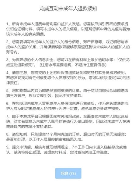
8、然后点击“申请入口”,进入之后会有未成年人退款须知,这里也要注意看哦!

9、看玩之后需要准备以下材料:
身份证明
材料1:未成年人出生证明
材料2:监护人户口簿户主页
材料3:监护人户口簿的个人页
材料4:未成年(小孩)户口簿个人页
拍摄一段您的小孩玩游戏的视频
充值的游戏区服、游戏ID截图
账号实名认证人手持身份证照片
账号实名认证人与未成年人关系证明

10、以及消费证明和特殊材料证明
消费证明:支付渠道流水证明;
特殊材料证明:能证明是孩子充值的材料包括但不仅限于:游戏内聊天记录,充值时的监控视频等。

整理完以上材料之后就可以提交了,提交之后工作人员会进行审核,申请结果以工作人员最终审核的为准哦!
【游戏社交】
多人在线,实时竞赛,游戏过程中,发现更多有趣的对手,并且战胜他们吧!随时随地都有小伙伴陪你一起玩哦!
【瓜分奖金】
挑战游戏设立万元奖金池,只要参与游戏,即可分得专属奖金,人人有份,多玩多得!奖金周结,定时发送。
【规则公平】
游戏参与次数没有限制,可以无限刷新自己的每日挑战分数,状态不佳?或者手残党,都没有关系,只要喜欢玩游戏,依然轻松超越别人!
【精选游戏】
精选好玩的挑战游戏,操作容易,轻松上手,课间工作之余,随手与对手来一局挑战游戏吧,让你远离枯燥时光!